|
|
Service Portfolio Management Table of Contents
|
|
|
Services Portfolio Management (SPM)is about maximizing your IT/IS value of delivery while managing risks and costs. The benefit to the organization as a whole is based on better service delivery, reliable service provision and enhanced customer experiences.
SPM allows the IT Provider to understand and manage the quality requirements and related delivery costs. This supports proper decision making in terms of cost reduction and efficiency, while maintaining service quality.
Taking a Services Portfolio approach to the services being provided facilitates the consideration and identification of both business and technology components. It also provides a means to measure and report on the service level metrics in alignment with business process and goals. Given this, implementing a Service Portfolio practice delivers significant benefits in terms of increased levels of transparency for both IT/IS and business stakeholders. It is this increased visibility into the service environment that provides the alignment of IT/IS solutions with the business needs.
More...
|
|
|
Introduction to Service Portfolio Management
Service Portfolio is a process within the Service Strategy module of the ITIL Service Lilfecycle.

Central to Services Portfolio Management is the need to understand, define and dcument the IT Provider's customer base. While seemingly mundane as a statement, it is surprising how many organizations struggle to define their corporate business needs and deliverables. For a Service Provider to describe their offerings in terms of customers and services is often a new and painful exercise, one reflecting a level of organizational maturity oftenb beyond theor capacity.
The IT Provider also needs to understand and clearly define their core business, such as what services they deliver to their customer and what their internal capabilities for delivery are. Giving consideration to these factors allows the Service Provider to adopt a services approach thatm in turn, facilitates the delivery of value to their customers.
Some key characteristics of a Services Portfolio focused IT/IS organization include:
- Use of effective and repeatable service management processes and capabilities to streamline service delivery for efficient and effective management of services.
- Implementing mechanisms for defining services and deploying these services throughout the organization.
- Managing the performance of the services throughout their lifecycle. Taking a business solution from concept, through development, into operational use and finally end of life.
- Creating a complete Service Portfolio, a customer facing Service Catalogue and effective Service Level Agreements (SLAs).
Adopting a Service Portfolio approach allows the Service Provider to prioritize investments and improve the allocation of resources. Taking a portfolio perspective also supports a key financial discipline that is often lacking in IT organizations. All investments are weighted against each other, and their associated risks. Decisions are made based on delivering value and managing risk to the business.
![[To top of Page]](../images/up.gif)
Performance Management
![[To top of Page]](../images/up.gif)
![[To top of Page]](../images/up.gif)
![[To top of Page]](../images/up.gif)
![[To top of Page]](../images/up.gif)
Service Portfolio Management (SPM) focuses on providing the business with functionality from which they derive value. It is now imperative that the IT Service Provider develops an approach to manage and deliver the needed value.
 |
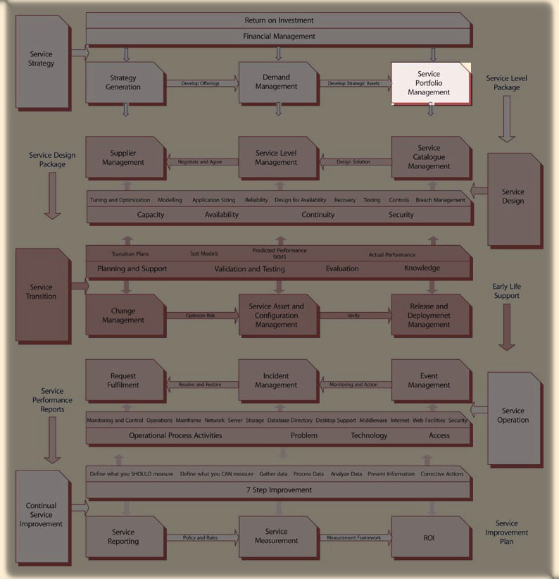
Integration of the Service Portfolio and Service Catalogue Source: ITIL v3 Service Strategy |
| The Service Portfolio is a pipeline that identifies and tracks all services from concept, to use, to retirement. The Service Catalogue is the section of the portfolio that the customer can see. It helps your business partners understand the IT/IS services they are using and their business value. The Service Catalogue provides a comprehensive list of all services, including priorities of the business and any corresponding Service Level Agreements.
The Service Catalog also communicates and defines the policies, guidelines and accountability that is required for services. Service Portfolio Management ensures that the services are managed throughout their lifecycle, ensuring that existing services are maintained and not negatively impacted when any new functionality or services are implemented.
SPM enables IT to balance the resources required for delivery against identified business needs, thereby enabling an effective and efficient support structure. Once the decisions are taken, management need to consider the timing and options for implementation. SPM balances strategic decisions with constraints, internal capabilities and available resources (e.g. CobiT resources are: technology, information, applications, people). The intent of SPM is to consider the solutions, with respect to business need.
Using the portfolio approach creates viable options for strategy and helps exercise those options by managing and considering the entire portfolio of services. Senior IT executives usually have constrained and limited resources. SPM helps the Senior IT executive understand not only the risks to the enterprise, but the impact and dependencies. Understanding these relationships, allows them to make informed investment decisions in service initiatives with appropriate levels of risk and reward. The thinking process and options to consider. Defining the criteria and recognizing where the solution fits, enables the IT Service Provider to effectively prioritize investments in a Service Portfolio, thereby driving increases business value from the IT/IS investment. |
![[To top of Page]](../images/up.gif)
The following is a list of typical responsibilities and outputs that a SPM perspective provides:
- Develop clear understanding of business requirements and customer needs.
- Analyze investment alternatives; determine if the capability and resources are available.
- Assess risk and contingencies for the service offerings on an ongoing basis.
- Provide visibility on key issues to the operations/business unit. Ensure that the original service level requirements are still viable, communicate any necessary changes to the business partners.
- Define programs, document the business needs, risk and benefit details.
- Assemble actual service financial data comparing to baseline expectations.
- Provide real time assessment of impact of new services, or changes to existing services on the existing portfolio of services.
- Monitor design and development status comparing against plan and assessing likelihood of on time and on target delivery.
- Aggregate scope, cost and prioritization information with qualitative descriptions, risks and issues, high-level business objectives and strategic estimates.
- Monitor the status and performance (project, scorecard-based) reporting throughout the full service life cycle.
- Ensure priorities and changes in strategic direction are communicated accordingly; also that services are managed in accordance with these changes.
![[To top of Page]](../images/up.gif)
![[To top of Page]](../images/up.gif)
|
 |
| Service Portfolio Management Activities |
|
- Define Inventory of Services, business case management, data validation
- Analyse align and prioritize, balance supply and demand, resource management
- Approve finalize portfolio, authorize services and resources
- Charter communicate decisions, allocate resources and charter service
|
Defining Your Services
The next three charts provide a template to use in creating a Service Portfolio Approach. They assist in identifying, defining and managing the IT/IS services throughout their lifecycles.
The steps in Chart 1 are meant to serve as a starting point for you to use in achieving a Service Portfolio Management perspective. They provide a high level description of the task to manage services throughout the service lifecycle.
| Task |
Description Of Activities |
Identifying
Services |
- Identify the current and/or planned services to be delivered to the business
(refer to Service Questionnaire)
- Capture and describe this information in a document
- Validate this information with IT/IS and Business Owners
- Identify required outcomes with Business Owners
- Identify performance / delivery capabilities with Process Owners,
Service Owners and Vendor Partners
Typical Resources to review and research include any Application Schedules, Operations Guides
and existing service agreements and meetings with the business representatives. |
Establish Business
Initial Service
Requirement/
Capability |
Using the Service Questions (Chart 2) identify the business’ initial or updated service level
requirements, and start formal discussion over their precise service level requirements.
This includes defining the service needs and agreeing on the support. |
Conduct
Feasibility Analysis |
Check with appropriate functions that sufficient resource capacity and availability exists,
that there are no side effects (impact/feasibility analysis) on other services and that it can be
done within budget and within acceptable risk criteria.
If one of these checks fails, the Service Portfolio manager escalates the issue to the
appropriate Business Contact / Process Owner.
Determine if it can be done within budget. If not, the business is informed of the
additional costs and makes go/ no go decision. Therefore, the investment decision rests
with the business and not IT/IS alone.
Where an update or new service requirement(s) impacts on existing services, then
escalate to the appropriate business manager and process owners for action.
Any decisions are passed onto the Service Level Manager who then enters the SLA
negotiations, the issue should then be dealt with according to business priority. |
| Develop Service |
The Service Portfolio Manager monitors the life cycle of the service, which includes
design and development of a solution.
Service Portfolio Management ensures solutions are aligned with the defined Service
Level Requirements. Developing the service includes identifying any underpinning supplier
contracts and internal support teams on which the success of the service depends.
The Service Portfolio Manager reports any issues to the business that require the SLR
to be modified or updated based on test results and budget constraints. |
| Deploy Service |
As the service is tested and nears deployment, the Service Catalogue is updated to reflect
this new service to the business. The ongoing management of the service is transferred to
the Service Level Management (SLM) team, as well as the Process and Business owners.
SLM begins discussions around a formal SLA using the requirements gathered in previous steps. |
Operate And
Monitor Services |
SLM develops monitoring and reporting on service performance and then compares
the results with the existing SLA’s.
In particular SLM requires Capacity and Availability Management information
(i.e. software tools, reports and skills), while the Incident Management, Change
Management and Problem Management provide useful change, outage / degraded
service information (highlighting significant SLA breaches).
SLM acts as the focal point for evaluating and communicating the impact and cost
of changing service level requirements. Any risks or problems are escalated to the
Business Owners and Service Portfolio Management. |
Schedule
Review Meetings |
Service Review meetings include representatives from each of the support areas
involved in the delivery of the services and with business representatives.
The purpose of the review meetings is to discuss issues such as, service achievements/
shortfalls, service problems, trends and requirements. Topics include:
- Overall business satisfaction with the service
- Details of how and when the service targets are reviewed
- Who will be involved and in what capacity
- Discuss and plan any necessary improvements
- Identify where new services may impact service provision
- Update the Service Catalog and SLA’s with any approved / required changes
in the service portfolio
|
|
| Service Portfolio Tasks in Defining a Service |
Identifying the Service Requirements
An initial step in the Service Portfolio approach is documenting your standardized Services. Chart 2 provides the Service Portfolio Manager with the key questions to ask and answer in order to identify what the service is, when is it to be used, by whom, and for what business need(s).
Defining the service requirements will:
- Support development of Customer solutions and expectations
- Outline IS/IT’s actual and present capabilities, and any resource needs
- Ensure that the service can be configured and priced to fulfill customer needs
- Act as an acquisition mechanism for customers (including pricing, service level commitments, terms and conditions for service provisioning)
- Provide clarity around expected use and business requirements for the service
| Item |
Question Answered |
| Service Description |
What do you get as a customer of this service? |
| Main users |
Who are the main users of the service? |
| Functionality |
What are the main functionality’s of the service or application(s)? |
| Availability |
When is the service or application available? |
| User support |
When and from whom is support available? |
| Development |
How can I request for a change of functionality of the application? |
| Security |
How can I request access to this service or application? |
| Training |
How can I request training for the use of the application? |
| Data integrity |
How critical is access to data? What maintenance, backup retention,
restoration capabilities are required? |
| Disaster/recovery |
What happens in case of a disaster? |
| Restrictions/ Constraints |
What are the restrictions and constraints for the service? |
| Technical requirements |
What are the technical hardware/software requirements for using the application? |
|
| Key Service Descriptors |
Documenting the Service Level Requirements
The following is not a comprehensive list but is intended to highlight areas that you should consider when creating a Service Level Requirement. It is used to populate information needed in the Service Level Requirements, Service Catalogue, and provide a basis for Service Level Agreements and Operational Level Agreements.
The responses to the previous questions in Chart 2 are captured and documented into a Service Description template. Typical responses:
| Document Section |
Service Description |
| 1. Service Description |
- Name of service
- Business use / Objective of service
- Basic functionality description
- Service owner (IT and Business Owners)
- Configuration of service
- Target business group
- Expected Usage
|
| 2. Customer Support |
- Operational Support Description
- Hours of Support
- Escalation Path
- Priority Guidelines
- User maintenance procedures
- Incident and Problem Management procedures
|
3. Change Management
Process |
- Allowable changes
- Change window
- Maintenance / Backup window
- Change Approvers / Signatories
- Batch processing schedule/procedures
- Release procedures / Schedule
- Testing procedures / User Acceptance Criteria
|
| 4. Contingency Plans |
- Functionality Requirements during a crisis
- Acceptable Downtime to restore service
- Backup Requirements /procedures
- Criteria for determining a crisis
|
| 5. Service Metrics |
- Availability metrics
- Uptime metrics /Outage volumes
- Performance metrics
- Throughput
- Response times
- Processing speeds
- Support metrics
- Target resolution times
- Target response times
- Volumes of incidents
- Fix time breached
- Capacity metrics
- Growth / Usage projections
- Alert / Threshold levels
|
6. Business / User
Responsibilities |
- Identifies any policies or rules around use of the service
(e.g. Internet use policy, Access Restrictions)
- Document how the business uses the service, who it is
available to, and when they can use it.
|
|
| Service Description Template |
![[To top of Page]](../images/up.gif)
Terminology
Terms
![[To top of Page]](../images/up.gif)