Information Security Management
Table of Contents
  Nothing yet.

More...

Visit my web site

Introduction to Information Security Management

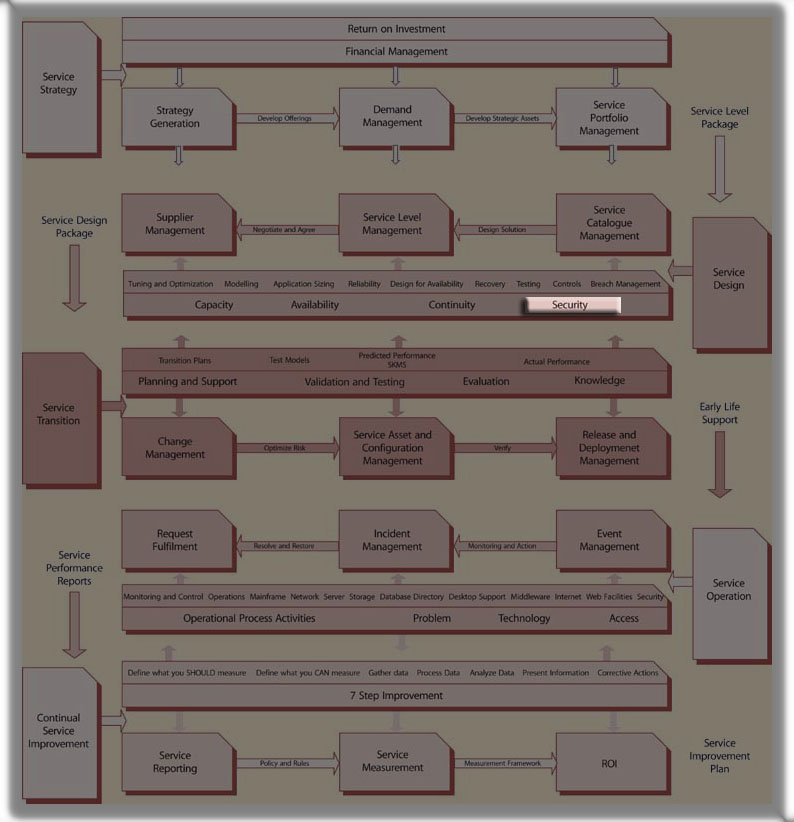
Information Security Management is a process within the Service Design module of the ITIL Service Lilfecycle.

Click to whole Service livecycle [To top of Page]

Information Security Management

Objectives Scope Policies Scaling Concepts Roles Measuring Processes Appendix

Objectives

[To top of Page]

Scope

[To top of Page]

Policies & Guidelines

[To top of Page]

How the Process Scales

[To top of Page]

Concepts

[To top of Page]

Roles and Responsibilities

[To top of Page]

Performance Measurement

[To top of Page]

Processes

[To top of Page]

Appendix

Terminology

Terms

TermDefinition
 

[To top of Page]

Visit my web site